
Alergia a la proteína de la leche de vaca o intolerancia a lactosa: un estudio transversal en estudiantes universitarios
El origen étnico y la zona geográfica influyen en la frecuencia de la alergia a la proteína de leche de vaca (APLV) y de intolerancia a la lactosa. Faltan datos epidemiológicos en población no pediátrica.
Victoria Domínguez 1 http://orcid.org/0000-0001-5604-1723
Miriam V. Flores-Merino 1 http://orcid.org/0000-0003-0793-0940
Jaime Morales-Romero 2 http://orcid.org/0000-0002-1492-1797
Angie Bedolla-Pulido 3 http://orcid.org/0000-0001-5917-0715
Juan Mariscal-Castro4 http://orcid.org/0000-0002-7907-5309
Martín Bedolla-Barajas4* http://orcid.org/0000-0003-4915-1582
1Universidad Autónoma del Estado de México, Centro Investigación en Ciencias Médicas, Estado de México, México
2Universidad Veracruzana, Instituto de Salud Pública, Veracruz, México
3Universidad de Guadalajara, Centro Universitario en Ciencias de la Salud, Jalisco, México
4Hospital Civil de Guadalajara Dr. Juan I. Menchaca, Jalisco, México
* Correspondencia: Martín Bedolla-Barajas. drmbedbar@gmail.com
Revista alergia México – versión On-line ISSN 2448-9190
Rev. alerg. Méx. vol.66 no.4 Ciudad de México oct./dic. 2019 Epub 25-Sep-2020
https://doi.org/10.29262/ram.v66i4.640
Resumen
Antecedentes: El origen étnico y la zona geográfica influyen en la frecuencia de la alergia a la proteína de leche de vaca (APLV) y de intolerancia a la lactosa. Faltan datos epidemiológicos en población no pediátrica.
Objetivo: Determinar la prevalencia de APLV e intolerancia a la lactosa en estudiantes universitarios.
Métodos: Estudio transversal de 1200 estudiantes de 18 a 25 años. Se aplicó cuestionario estructurado para identificar manifestaciones clínicas desencadenadas por la ingesta de leche de vaca y fueron categorizadas como relacionadas con APLV o intolerancia a la lactosa.
Resultados: 30 estudiantes cubrieron criterios para APLV (prevalencia de 2.5%; IC 95% = 1.7-3.6) y 128 para intolerancia a la lactosa (prevalencia de 10.7%, IC 95% = 9.0-12.5). Los estudiantes con APLV tuvieron mayor frecuencia de historia personal de alergia a alimentos y alergia a ácaros del polvo casero, comparados con los estudiantes con intolerancia a la lactosa. El prurito oral y las molestias cutáneas y respiratorias predominaron en la APLV. El cólico abdominal y las flatulencias predominaron en la intolerancia a la lactosa.
Conclusiones: La intolerancia a la lactosa fue más frecuente que la APLV; se observó en uno de cada 10 estudiantes y la APLV en uno de cada 400.
Palabras clave: Hipersensibilidad a la leche, Intolerancia a la lactosa, Estudiantes
Abstract: Allergy to cow’s milk protein, or lactose intolerance: a cross-sectional study in university students
Background: Factors like ethnic origin and geographical area affect the frequency of cow’s milk protein allergy (CMPA) and lactose intolerance (LI). Epidemiological information about the non-pediatric population is still missing.
Objective: To determine the prevalence of CMPA and LI in university students.
Methods: A cross-sectional study of 1200 students of 18 to 25-year-old. A structured questionnaire was applied in order to identify the clinical manifestations triggered by the intake of cow’s milk (CM), and these were categorized as linked to CMPA or linked to LI.
Results: Thirty students met the criteria for CMPA (prevalence of 2.5%; CI 95% = 1.7-3.6%) and 128 for LI (prevalence of 10.7%, CI 95% = : 9.0% – 12.5%). The frequency of personal history of food allergy and dust mite allergy was higher in students with CMPA than in students with LI. Oral pruritus, skin and respiratory discomforts were predominant in CMPA. Abdominal cramps and flatulence were predominant in LI.
Conclusions: IL is more frequent than CMPA; which frequency was one in every 10 students; and the frequency of CMPA was one in 400.
Keywords: Milk hypersensitivity, Lactose intolerance, Students
Antecedentes
La leche de vaca (LV) es uno de los alimentos más consumidos alrededor del mundo. De acuerdo con la Organización de las Naciones Unidas para la Alimentación y la Agricultura, el consumo de la LV per cápita en los países en desarrollo ha ido acercándose al de los países desarrollados. México, Japón, India, Mongolia, Irán, entre otros, mantienen un consumo de la LV considerado como medio.1
Entre las bondades de los alimentos lácteos está el aporte de nutrientes esenciales, calcio, potasio y vitamina D, entre otros; de igual forma, reducen el riesgo de enfermedades como hipertensión y síndrome metabólico.2 Sin embargo, el consumo de la LV también puede producir molestias, principalmente por déficit enzimático, intolerancia a la lactosa (IL) o reacción alérgica, que se describe como alergia a la proteína de la leche de vaca (APLV).
La IL puede clasificarse en tres grandes grupos: deficiencia de lactasa, malabsorción de la lactosa y predisposición a hipolactasia en la vida adulta (polimorfismo C/T-13910 de la lactasa). La IL por autorreporte es más frecuente en pacientes con colitis ulcerativa que en pacientes con poliposis adenomatosa familiar.3
La APLV es más frecuente en los infantes. La Organización Mundial para la Salud recomienda que los bebés sean amamantados exclusivamente con leche materna por un tiempo ideal de seis meses y hasta por dos años.4?Cuando no es posible, los niños reciben alimentación con sucedáneos de la leche, principalmente derivados de proteínas de la LV, lo que implica que los bebés puedan desarrollar alergia a estas proteínas.5
Las prevalencias de la IL y la APLV varían de acuerdo con el grupo racial y los hábitos de consumo de productos lácteos. En Estados Unidos casi 20% de la población padece IL6 y 30% de la población indígena de Noruega.7 Hasta 2% de los adultos en Estados Unidos padece APLV8 y 1% en Europa,9 pero en países como Corea no supera 0.3%.10
La prevalencia de APLV en adultos es más baja porque la alergia en los infantes se resuelve con el transcurso de los años.11
En un estudio de cohorte en Europa se encontró una incidencia de 0.74% de APLV durante los dos primeros años de vida. En Islandia, Alemania, España y Lituania, cada niño que tuvo reto oral positivo a la LV también tenía prueba positiva para IgE específica; no obstante, en el Reino Unido, Holanda, Polonia e Italia hubo casos de alergia con prueba de IgE negativa. La mayoría de los niños con IgE asociada tenían signos y síntomas cutáneos y quienes no tenían IgE asociada solo presentaban síntomas gastrointestinales.12
En Taiwán se buscó si niños de 0.5 a 3.6 años de edad con deficiencia de hierro presentaban APLV; se encontró alta prevalencia (13.7%). La causa de la anemia fue colitis erosiva y hemorrágica e hiperplasia linfoide; todos los pacientes se recuperaron de la anemia y de la alergia a la leche después de seis meses de eliminar la LV y suplementar su alimentación con hierro.13
En general, la prevalencia de APLV es mayor cuando la detección se hace por autorreporte que cuando se establece por diagnóstico médico debido a que existen tres tipos de APLV: medida por IgE, no mediada por IgE y presentación mixta. En la mediada por IgE prevalecen los signos y síntomas respiratorios y cutáneos y en la no mediada por IgE prevalecen signos y síntomas gastrointestinales.14 Aun cuando es muy importante hacer todas estas pruebas,12,15 no siempre es posible llevarlas a cabo.
En adultos jóvenes de Israel en quienes se eliminó la LV en su dieta durante la infancia por haber padecido alergia, se demostró que no alcanzaron la estatura que debían comparados con un grupo de la misma edad y sexo, pero sin alergia y sin eliminación de la LV.16?Lo anterior demuestra que hacen falta más estudios en adultos jóvenes.
En México son escasas las investigaciones encaminadas a medir la dimensión de la IL y APLV en población adulta; por ello, este estudio tuvo como objetivo principal determinar la prevalencia de ambas entidades en una muestra de jóvenes estudiantes universitarios, así como describir las principales molestias clínicas en uno y otro grupo.
Métodos
Estudio transversal llevado a cabo en la Universidad Autónoma del Estado de México. Se invitó a participar a estudiantes de las Facultades de Medicina, Odontología, Química e Ingeniería. La matrícula en las primeras tres facultades está representada principalmente por estudiantes del sexo femenino; para igualar la representación de ambos sexos, se incluyó a la Facultad de Ingeniería, la cual tiene mayor cantidad de hombres. La invitación a participar se llevó a cabo a través de letreros colocados en los lugares más visibles para los alumnos. Después se acudió aleatoriamente a los salones de clases para explicar el objetivo de la investigación e invitar a los estudiantes a participar.
El universo de estudio estuvo conformado por 25 269 estudiantes, de 18 a 25 años, y la muestra por 1253 alumnos a quienes se aplicó un cuestionario autoaplicable estructurado; la muestra final fue de 1200 alumnos después de eliminar los cuestionarios incompletos. Con el cuestionario se indagó historia personal y familiar de enfermedades atópicas y presencia de reacciones adversas tras el consumo de la LV o sus derivados. Los métodos fueron publicados previamente.17
La prevalencia del APLV e IL se determinó a través de su frecuencia e intervalos de confianza a 95% (IC 95%) para proporciones. En la comparación de variables categóricas se utilizó chi cuadrada o prueba exacta de Fisher. El valor de p ≤ 0.05 sirvió como límite para la significación estadística. El análisis de los datos fue realizado en el programa estadístico SPSS versión 20 (IBM Corp., Armonk, New York, Estados Unidos).
Definiciones
Hipersensibilidad a la LV: presencia de reacciones alérgicas después de comer alimentos o tomar bebidas;17?se cuestionó si estas eran inducidas por el consumo de leche de vaca o sus derivados (como quesos, yogurt, crema, entre otros).18
Probable APLV: reacción alérgica que ocurría durante las dos horas posteriores al consumo del alimento, caracterizada por urticaria o angioedema, dificultad para respirar, sibilancias, opresión faríngea o vómitos o diarrea.19
Reacción sistémica inducida por LV:?afectación de dos o más órganos o sistemas.
Intolerancia a la lactosa: presencia de dolor abdominal, incremento de los ruidos intestinales, diarrea, flatulencias y distensión abdominal después del consumo de lácteos, independientemente de que al momento de la encuesta el estudiante los estuviera consumiendo o no.20,21
Consideraciones éticas
Esta investigación fue aprobada por el Comité de Ética e Investigación del Centro en Investigación en Ciencias Médicas de la Universidad Autónoma del Estado de México (registro 2014/05). Para participar en la encuesta, cada estudiante firmó un consentimiento informado por escrito.
Resultados
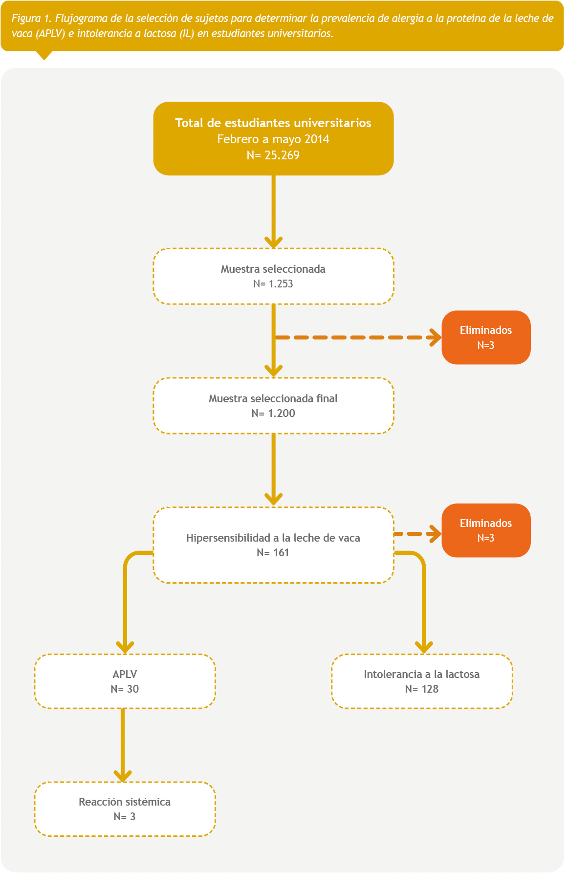
En total, 161 de los 1200 estudiantes informaron la presencia de reacciones adversas posteriores al consumo de LV; de los 161, tres fueron eliminados por la falta de información, por lo que la prevalencia de hipersensibilidad a la LV se estimó a partir de 158 sujetos (13.2%, IC 95% = 11.3-15.1) (figura 1). Finalmente, 30 cumplieron con los criterios para APLV (prevalencia de 2.5%, IC 95% = 1.6-3.4%) y 128 para IL (prevalencia de 10.7%, IC 95% = 8.9-12.4).
En el cuadro 1 se comparan las características de los estudiantes con APLV respecto a quienes presentaron IL; los primeros tuvieron mayor frecuencia de historia personal de alergia a alimentos y alergia a ácaros del polvo casero. En cuanto al sexo y la historia familiar de enfermedad alérgica, no hubo diferencias significativas entre los grupos.
Los síntomas cutáneos (prurito, urticaria, edema y enrojecimiento de la cara) solo se observaron en los estudiantes con APLV; el prurito oral y los síntomas respiratorios también predominaron significativamente en ese grupo. Los síntomas intestinales predominaron en aquellos con IL. La probable reacción sistémica (anafilaxia) solo se presentó en tres sujetos del grupo con APLV (prevalencia de 0.25% respecto a 1197 estudiantes de la muestra total estudiada) (cuadro 2).


Discusión
En México, las reacciones adversas relacionadas con el consumo de alimentos en población adulta han recibido poca atención; de tal forma, nuestro estudio contribuye a describir los problemas de salud originados por el consumo de LV y sus derivados en una muestra de estudiantes universitarios. Aproximadamente 15% de los participantes declaró molestias tras el consumo de LV; la mayoría de los síntomas estuvieron relacionados con IL (10.7%) y probable APLV (2.5%). Notoriamente se identificaron tres casos de anafilaxia asociada con APLV.
Sin duda, la IL es el trastorno clínico más frecuente relacionado con el consumo de LV. Habitualmente, la producción intestinal de lactasa inicia su decremento a los dos años de vida, de tal manera que la prevalencia de deficiencia de lactasa puede ser hasta de 70% durante la vida adulta.20?Sin embargo, esta deficiencia fisiológica no necesariamente va acompañada de síntomas intestinales con el consumo habitual de LV. En esta investigación, más de 10% de los estudiantes tuvo IL, por lo que si extrapolamos esta prevalencia al universo de estudio entonces existen más de 2700 casos de IL en los jóvenes universitarios.

Un factor importante que influye en la frecuencia de IL es la raza: en Estados Unidos, por ejemplo, la prevalencia de IL en adultos europeo-americanos fue de 7.2%, inferior a 19.5 y 10%, respectivamente, en adultos afroamericanos e hispanoamericanos.6 Otro ejemplo son los indígenas sami de Noruega: la prevalencia de IL en hombres fue de 17% y en mujeres, de 27.1%.7 Parece que el consumo poco frecuente de LV, además de la herencia, está relacionado con mayor prevalencia de IL.
Estimaciones a partir de la prevalencia de APLV en los estudiantes universitarios hacen suponer que al menos 632 de ellos tienen síntomas compatibles con este padecimiento. Diferencias étnicas o geográficas influyen significativamente en la cantidad de personas que se pueden ver afectadas por APLV. Un estudio reciente en Estados Unidos, que incluyó a más de 40 mil sujetos adultos, mostró que la prevalencia de alergia a la LV fue de 1.9%; el grupo con mayor afectación fueron los adultos de 18 a 29 años (2.4%) y los menos afectados, los adultos mayores (1.9%).8 En Europa, la autopercepción general de alergia a LV, determinada a partir de un metaanálisis que incluyó 42 estudios, fue de 1.5%; como se esperaba, los niños de dos a cinco años de edad fue el grupo con mayor prevalencia (2.5%), en tanto en los adultos fue de 1.1%.9 Un país donde la APLV parece no ser tan frecuente es Corea: la prevalencia en niños fue de 0.08 a 0.26% en un estudio que no incluyó adultos,.10 En el Occidente de México, dos estudios han contribuido a analizar el problema de APLV, uno de ellos incluyó población adulta y otro adolescentes tardíos; las prevalencias fueron 1.5 y 1.9%, respectivamente.22,23 Nuestro estudio expande y actualiza el conocimiento relacionado con la prevalencia de la APLV, la cual fue similar a la registrada en Estados Unidos, superior al compararla con la de países asiáticos e inferior respecto a la de Europa.
Las características clínicas de los grupos con IL e APLV fueron consistentes con las definiciones operacionales, sin embargo, deseamos destacar el prurito oral, que predominó en lo sujetos con APLV. Recientemente se planteó la existencia de dos fenotipos del síndrome de alergia oral, según los alimentos que producen los síntomas;24 en ese sentido, uno de cada cinco sujetos con APLV tuvo síntomas orales después del consumo de LV, que bien podrían corresponder al fenotipo II de dicha propuesta.
Entre las principales causas de anafilaxia están los alimentos, seguidos de los medicamentos y la alergia al veneno de insectos. Según el área geográfica, los alimentos que con más frecuencia se relacionan con anafilaxia son la LV, los pescados y mariscos y los frutos secos.22,25,26,27 En este estudio, la prevalencia de anafilaxia inducida por LV fue de 0.25%, que contrasta notoriamente con los hallazgos observados previamente en México, donde en adolescentes tardíos la frecuencia fue de 0.05%;23 en adultos jóvenes no se documentaron casos de anafilaxis relacionada con el consumo de LV.22
Por otra parte, de nuestros resultados puede inferirse que existieron al menos 63 casos de anafilaxis inducida por LV en los estudiantes universitarios, que pone en perspectiva la falta de diagnóstico por parte de los médicos, ya que ningún estudiante se refirió a sus síntomas con el término de anafilaxia. Adicionalmente, desconocemos si los centros universitarios cuentan con los recursos necesarios para atender este tipo de eventualidades; lo que sí sabemos es que en México no se expende adrenalina para autoaplicación, condición que agrega un factor de riesgo y que pone en peligro la vida de quienes padecen anafilaxia.
Limitaciones del estudio
Para interpretar los resultados de nuestro estudio deben considerarse las siguientes limitaciones:
Los resultados se obtuvieron a partir de una encuesta y no fue posible verificar clínicamente el diagnóstico de APLV o IL; quedaron fuera de nuestro alcance pruebas como la tolerancia a la lactosa y la cuantificación de hidrógeno exhalado o pruebas para determinar IgE específica para las proteínas de la LV.
Las definiciones operacionales que utilizamos para delimitar APLV o IL no permitieron determinar con claridad el número de estudiantes que padecían ambos problemas.
Dado el diseño transversal de la investigación, no fue posible establecer la edad de inicio de los síntomas de APLV o IL y de esta manera identificar los casos que tuvieron un inicio durante etapas tempranas de la vida y que persistieron al momento de realizar la investigación y los casos con inicio reciente.
Conclusiones
Los resultados indican que la APLV en estudiantes universitarios tiene una prevalencia de 2.5%, lo que sugiere que no es un problema exclusivo de la etapa infantil y es posible identificarlo en la vida adulta. Por otro lado, también muestran que la frecuencia de IL estuvo presente en uno de cada 10 estudiantes; en el contexto mundial, esa cantidad está ubicada en un nivel bajo.
Referencias Bibliográficas
1. Portal lácteo. Leche y productos lácteos [en línea ]. México: Organización de las Naciones Unidas para la Alimentación y la Agricultura; 2019. Disponible en:?http://www.fao.org/dairy-production-products/products/es/?
2. Bailey RK, Fileti CP, Keith J, Tropez-Sims S, Price W, Allison-Ottey SD. Lactose intolerance and health disparities among African Americans and Hispanic Americans: an updated consensus statement. J Natl Med Assoc. 2013;105(2):112-127. DOI: 10.1016/s0027-9684(15)30113-9
3. Walkowiack J, Fidler-Witón E, Glapa A, Paszkowski J, Borejsza-Wysocki M, Mi?kiewicz-Chotnicka A, et al. Lactose intolerance, lactose malabsorption and genetic predisposition to adult-type hypolactasia in patients after restorative proctocolectomy. Acta Biochem Pol. 2019;66(2):173-175. DOI: 10.18388/abp.2018_2730
4. Department of Child Adolescent Health Development. The optimal duration of exclusive breastfeeding. En: Report of an expert consultation. Suiza: Department of Nutrition for Health and Development, World Health Organization; 2001. Disponible en:?https://www.who.int/nutrition/publications/optimal_duration_of_exc_bfeeding_report_eng.pdf?
5. Dupont C, Chouraqui JP, Linglart A, Bocquet A, Darmaun D, Feillet F, et al. Nutritional management of cow’s milk allergy in children: an update. Arch Pediatr. 2018;25(3):236-243. DOI: 10.1016/j.arcped.2018.01.007
6. Nicklas TA, Qu H, Hughes SO, He M, Wagner SE, Foushee HR, et al. Self-perceived lactose intolerance results in lower intakes of calcium and dairy foods and is associated with hypertension and diabetes in adults. Am J Clin Nutr. 2011;94(1):191-198. DOI: 10.3945/ajcn.110.009860
7. Hansen KL, Brustad M, Johnsen K. Prevalence of self-reported stomach symptoms after consuming milk among indigenous Sami and non-Sami in Northern- and Mid-Norway – the SAMINOR study. Int J Circumpolar Health. 2015;74(1):25762. DOI: 10.3402/ijch.v74.25762
8. Gupta RS, Warren CM, Smith BM, Jiang J, Blumenstock JA, Davis MM, et al. Prevalence and severity of food allergies among US adults. JAMA Netw Open. 2019;2(1):e185630. DOI: 10.1001/jamanetworkopen.2018.5630
9. Nwaru BI, Hickstein L, Panesar SS, Roberts G, Muraro A, Sheikh A, et al. Prevalence of common food allergies in Europe: a systematic review and meta-analysis. Allergy. 2014;69(8):992-1007. DOI: 10.1111/all.12423
10. Kim M, Lee JY, Jeon HY, Yang HK, Lee KJ, Han Y, et al. Prevalence of immediate-type food allergy in Korean schoolchildren in 2015: a nationwide, population-based study. Allergy Asthma Immunol Res. 2017;9(5):410-416. DOI: 10.4168/aair.2017.9.5.410
11. Skripak JM, Matsui EC, Mudd K, Wood RA. The natural history of IgE-mediated cow’s milk allergy. J Allergy Clin Immunol. 2007;120(5):1172-1177. DOI: 10.1016/j.jaci.2007.08.023
12. Schoemaker AA, Sprikkelman AB, Grimshaw KE, Roberts G, Grabenhenrich L, Rosenfeld L, et al. Incidence and natural history of challenge-proven cow’s milk allergy in European children-EuroPrevall birth cohort. Allergy. 2015;70(8):963-972. DOI: 10.1111/all.12630
13. Lai FP, Yang YJ. The prevalence and characteristics of cow’s milk protein allergy in infants and young children with iron deficiency anemia. Pediatr Neonatol. 2018;59(1):48-52. DOI: 10.1016/j.pedneo.2017.01.004
14. Kansu A, Yüce A, Dalg?ç B, ?ekerel BE, Çullu-Çoku?ra? F, Çoku?ra? H. Consensus statement on diagnosis, treatment and follow-up of cow’s milk protein allergy among infants and children in Turkey. Turk J Pediatr. 2016;58(1):1-11.
15. Flom JD, Sicherer SH. Epidemiology of cow’s milk allergy. Nutrients. 2019;11(5):1051-1064. DOI:10.3390/nu11051051
16. Sinai T, Goldberg MR, Nachshon L, Amitzur-Levy R, Yichie T, Katz Y, et al. Reduced final height and inadequate nutritional intake in cow’s milk-allergic young adults. The Journal of Allergy and Clinical Immunology: In Practice 2019;7(2):509-515. DOI: 10.1016/j.jaip.2018.11.038
17. Puente-Fernández C, Maya-Hernández RL, Flores-Merino MV, Romero-Figueroa MS, Bedolla-Barajas M, Domínguez-García MV. Self-reported prevalence and risk factors associated with food hypersensitivity in Mexican young adults. Ann Allergy Asthma Immunol. 2016;116(6):523-527. DOI: 10.1016/j.anai.2016.03.010
18. Ben-Shoshan M, Harrington DW, Soller L, Fragapane J, Joseph L, St Pierre Y, et al. A population-based study on peanut, tree nut, fish, shellfish, and sesame allergy prevalence in Canada. J Allergy Clin Immunol. 2010;125(6):1327-1335. DOI: 10.1016/j.jaci.2010.03.015
19. Sicherer SH, Muñoz-Furlong A, Sampson HA. Prevalence of peanut and tree nut allergy in the US determined by a random digit dial telephone survey. J Allergy Clin Immunol. 1999;103(4):559-562. DOI: 10.1016/s0091-6749(99)70224-1
20. Rosado JL. Intolerancia a la lactosa. Gac Med Mex. 2016;152(Supl 1):67-73. Disponible en:?https://www.anmm.org.mx/GMM/2016/s1/GMM_152_2016_S1_067-073.pdf?
21. Do Nascimento-Rangel AH, Cavalcanti-Sales D, Antas-Urbano S, Bezerra-Galvao JG, de Andrade-Neto JC, de Souza-Macedo C. Lactose intolerance and cow’s milk protein allergy. Food Sci Technol (Campinas). 2016;36(2):179-187. DOI:10.1590/1678-457X.0019
22. Bedolla-Barajas M, Bedolla-Pulido TR, Camacho-Peña AS, González-García E, Morales-Romero J. Food hypersensitivity in Mexican adults at 18 to 50 years of age: a questionnaire survey. Allergy Asthma Immunol Res. 2014;6(6):511-516. DOI: 10.4168/aair.2014.6.6.511
23. Bedolla-Pulido TR, Bedolla-Barajas M, Morales-Romero J, Bedolla-Pulido TI, Domínguez-García MV, Hernández-Colín DD, et al. Self-reported hypersensitivity and allergy to foods amongst Mexican adolescents: prevalence and associated factors. Allergol Immunopathol (Madr). 2019;47(3):246-253. DOI: 10.4168/aair.2014.6.6.511
24. Bedolla-Barajas M, Bedolla-Pulido TR, Flores-Merino MV, Jiménez-Rosales A, Domínguez-García MV. Oral allergy syndrome amongst young Mexicans: prevalence and associated factors. Eur Ann Allergy Clin Immunol. 2019;51(1):15-20. DOI: 10.23822/EurAnnACI.1764-1489.59
25. Panesar SS, Javad S, de Silva D, Nwaru BI, Hickstein L, Muraro A, et al. The epidemiology of anaphylaxis in Europe: a systematic review. Allergy. 2013;68(11):1353-261. DOI: 10.1111/all.12272
26. De Silva NR, Dasanayake WMDK, Karunatilake C, Wickramasingha GD, de Silva BD, Malavige GN. Aetiology of anaphylaxis in patients referred to an immunology clinic in Colombo, Sri Lanka. Allergy Asthma Clin Immunol. 2018;14:81. DOI: 10.1186/s13223-018-0295-0
27. Fernandes RA, Regateiro F, Pereira C, Faria E, Pita J, Todo-Bom A, et al. Anaphylaxis in a food allergy outpatient department: one-year review. Eur Ann Allergy Clin Immunol. 2018;50(2):81-88. DOI: 10.23822/EurAnnACI.1764-1489.45
Este artículo debe citarse como: Domínguez V, Flores-Merino MV, Morales-Romero J, Bedolla-Pulido A, Mariscal-Castro J, Bedolla-Barajas M. Alergia a la proteína de la leche de vaca o intolerancia a lactosa: un estudio transversal en estudiantes universitarios. Rev Alerg Mex. 2019;66(4):394-402}
Abreviaturas y siglas
APLV: alergia a la proteína de la leche de vaca
IL: intolerancia a la lactosa
LV: leche de vaca
Creative Commons License?Este es un artículo publicado en acceso abierto bajo una licencia Creative Commons
Calle Antonio M. Anza No. 27, Colonia Roma, Delegación Cuauhtémoc, Ciudad de México, Ciudad de México, MX, 06700, 55 5574 2435







