
Síndrome de Sjögren: identificación de nuevos biomarcadores y mecanismos moleculares implicados en su fisiopatogénesis
Sjögren‘s syndrome: identification of new biomarkers and molecular mechanisms involved in its pathophysiology
Revisión
Oscar Vicente Vergara Serpa1 , Ochoa Orlenis Sierra2 , Vianh Carlos Espitia Muñoz3, Luis Felipe Ordosgoitia Dickson4, Juan Pablo García3, Esteban David Diaz Suarez5, Rodrigo Daza Arnedo6, Lourdes Carolina Vázquez7, Jorge Rico Fontalvo8
1Universidad Pontificia Bolivariana, Programa de Postgrado en Reumatología. Medellin, Colombia.
2Universidad Remington, Facultad de Medicina. Medellín, Colombia.
3Universidad del Sinú, Facultad de Medicina. Montería, Colombia.
4Universidad del Norte, Facultad de Medicina. Barranquilla, Colombia.
5Universidad Simón Bolívar, Barranquilla, Colombia.
6Proveedor de Servicios de Salud Caminos, Departamento de Nefrología. Cartagena, Colombia.
7Universidad Nacional de Asunción, Facultad de Ciencias Médicas, Hospital de Clínicas, Departamento de Nefrología. San Lorenzo, Paraguay. 8Universidad Simón Bolívar, Facultad de Medicina. Departamento de Nefrología. Barranquilla, Colombia. San Lorenzo, Paraguay.
Correspondencia: Correo electrónico: carolina.vazquezj@ hotmail.com (L. C. Vázquez Jiménez)
Fecha de envío 6/05/2024; Fecha de aprobación 31/05/2024. Editor Responsable: Zoilo Morel
Universidad Nacional de Asunción, Facultad de Ciencias Médicas,
Reumatología Pediátrica. San Lorenzo, Paraguay.
Universidad Católica Nuestra Señora de la Asunción, Instituto de Previsión Social,
Hospital Central, Reumatología Pediátrica. Asunción, Paraguay.
Resumen
Introducción: El Síndrome de Sjögren (SS) es una enfermedad autoinmune de carácter sistémico, que afecta principalmente al sistema glandular exocrino, generando un funcionamiento anormal de las glándulas lacrimales y salivales.
Objetivo: proporcionar una actualización sobre la identificación de nuevos biomarcadores y mecanismos moleculares implicados en la fisiopatogénesis del SS.
Método: Revisión narrativa de la literatura en diferentes bases de datos, mediante la búsqueda de términos descritos incluidos en los tesauros MESH y DeCs, para artículos publicados a partir del año 2018.
Resultados: presentamos evidencia que destaca la identificación de nuevos biomarcadores y mecanismos implicados en la fisiopatogénesis del SS, describiendo las vías de: linfocitos B, catepsina S, cistatina C, quimioquina C-X3-C modificada de ligando 1, quimiocina regulada por activación del timo, células T, proteína morfogenética ósea 6, estimulación del receptor de oxitocina, receptor de zinc, calponina-3.
Conclusión: los avances en la tecnología facilitan el análisis detallado de la genética y fisiopatogénesis del SS, impulsando el desarrollo de terapias específicas. La búsqueda de biomarcadores no invasivos responde a las limitaciones de los métodos existentes y la invasividad de las biopsias salivales, prometiendo mejoras diagnósticas y terapéuticas.
Palabras clave: Síndrome de Sjögren, Xerostomía, Biomarcadores, Fisiopatología, Genética, Linfocitos B, Autoanticuerpos, Autoinmunidad.
Abstract: Sjögren‘s syndrome: identification of new biomarkers and molecular mechanisms involved in its pathophysiology
Introduction: Sjögren‘s Syndrome (SS) is a systemic autoimmune disease that primarily affects the exocrine glandular system, leading to abnormal lacrimal and salivary gland function.
Objective: To provide an update on identifying new biomarkers and molecular mechanisms involved in the pathogenesis of SS.
Method: Narrative review of the literature in various databases, searching for terms included in the MESH and DeCs thesauri, for articles published since 2018.
Results: We present evidence highlighting the identification of new biomarkers and mechanisms involved in the pathogenesis of SS, describing pathways of B lymphocytes, cathepsin S, cystatin C, modified C-X3-C chemokine ligand 1, thymus activation-regulated chemokine, T cells, bone morphogenetic protein 6, oxytocin receptor stimulation, zinc receptor, and calponin-3.
Conclusion: Advances in technology facilitate detailed analysis of the genetics and pathogenesis of SS, driving the development of specific therapies. The search for non-invasive biomarkers is driven by the limitations of existing methods and the invasiveness of salivary gland biopsies, promising diagnostic and therapeutic improvements.
Introducción
El Síndrome de Sjögren (SS) es una enfermedad autoinmune sistémica que afecta principalmente las glándulas exocrinas, como las lacrimales y salivales, causando síntomas principales como xerostomía y xeroftalmia(1,2). Es más común en mujeres mayores de 50 años(3). Los genes implicados en el SS están relacionados con las vías de señalización del factor nuclear Kappa B (NF-kB), interferón (IFN), linfocitos y la presentación de antígenos, destacando el papel del factor regulador del interferón 5 (IRF5) en la diferenciación de células B(4). Las características patológicas incluyen infiltrados linfocíticos en glándulas afectadas y la producción de autoanticuerpos, provocando inflamación y daño glandular(5).
Los pacientes con SS muestran signos de activación de células B, incluyendo hipergammaglobulinemia, elevación de cadenas ligeras libres, y positividad para autoanticuerpos como el factor reumatoide (FR) y los anticuerpos anti-Ro (detectado en el 60-80%) y anti-La (presente en el 30-40%)(6). El SS se clasifica en primario, y asociado a condiciones reumáticas como artritis reumatoide (AR) y lupus eritematoso sistémico (LES)(6). Los criterios de clasificación se basan en la presencia de xerostomía, xeroftalmia y un trastorno autoinmune subyacente, además de la detección de autoanticuerpos y el examen histopatológico de las glándulas salivales(7).
A pesar de los criterios existentes, el SS es una enfermedad heterogénea con una amplia variedad de presentaciones clínicas y velocidades de progresión. Los criterios actuales pueden no capturar adecuadamente las fases tempranas o las manifestaciones extraglandulares de la enfermedad, lo que sugiere la necesidad de enfoques diagnósticos más inclusivos y precisos(8,9).
Investigaciones realizadas de forma reciente han demostrado la importancia de identificar mecanismos moleculares, y biomarcadores para mejorar la comprensión y clasificación del SS(10). La identificación de biomarcadores, que son moléculas o eventos indicativos de procesos normales o patológicos, es crucial para avanzar en el diagnóstico, la estratificación de pacientes y el desarrollo de nuevas terapias(11). Además, éstos funcionan como efectores de vías moleculares que redundan en efectos biológicos o fisiopatológicos(12).
El objetivo de este estudio es identificar nuevos biomarcadores y mecanismos moleculares implicados en la fisiopatogénesis del SS, mediante la revisión y análisis de la evidencia existente para explorar las distintas vías de génesis de la enfermedad. Este estudio se enfocará en las vías moleculares descritas en la Tabla 1, con el propósito de comprender mejor la complejidad y heterogeneidad del SS.

Metodología
Estrategia de búsqueda de información
Para esta revisión narrativa, se identificó literatura mediante la formulación de las siguientes preguntas clave: ¿Cuáles son los biomarcadores identificados en el Síndrome de Sjögren y cuáles son los mecanismos moleculares involucrados en su fisiopatología?
Se realizaron búsquedas en bases de datos como PubMed, Clinical Key, Scopus, Cochrane Library, Nature, Science Direct y Google Académico, abarcando artículos publicados desde enero de 2018. Los criterios de búsqueda se diseñaron utilizando términos del tesauro DeCs o MeSH, tales como “Sjögren AND Fisiopatología”, “Sjögren AND Biomarcadores”, entre otros. Además, se revisaron las referencias bibliográficas de los artículos seleccionados para obtener información adicional.
Criterios de inclusión y exclusión
Los criterios de inclusión abarcaron revisiones sistemáticas, narrativas, reportes de casos con revisión literaria, metaanálisis y ensayos aleatorizados. Se excluyeron duplicados, casos sin revisión, cartas al editor y trabajos con información incompleta o inaccesibles.
Extracción de datos y evaluación de la calidad de los artículos identificados
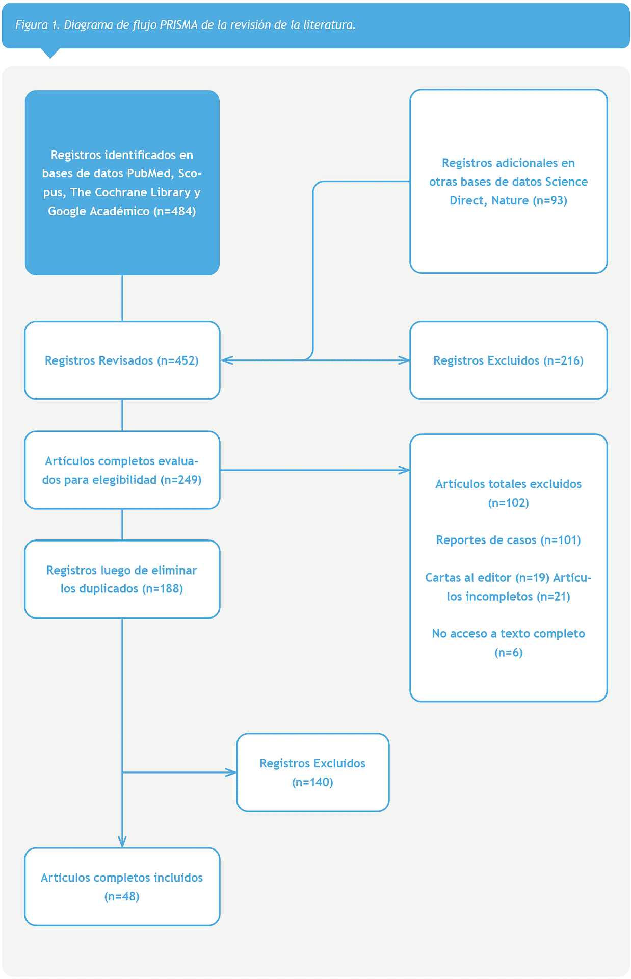
En la revisión, tras aplicar los criterios PRISMA Preferred Reporting Items for Systematic reviews and Meta-Analyses) a 452 registros iniciales, se seleccionaron inicialmente 188 artículos, finalmente se eligieron 48 artículos, organizados por temas, enfocándose en mecanismos moleculares y biomarcadores clínicamente relevantes en la fisiopatología del Síndrome de Sjögren. Se priorizaron publicaciones de alto impacto según el Journal Citation Reports (JCR) (Figura 1).

Resultados y Discusión
Actualmente, los antígenos que inducen SS incluyen péptido Ro, péptido La, péptido M3R (receptor muscarínico 3), anhidrasa carbónica 2 (CA2) y extracto de proteína de glándula submandibular (GS)(13,14). También los desencadenantes extrínsecos y la disbiosis son factores importantes involucrados en la patogénesis del SS (37-40). Además, se ha descrito cómo la inmunización con autoantígenos específicos puede inducir la degradación de la tolerancia inmunitaria y provocar inflamación y disfunción glandular de los pacientes con SS(15).
La hiperactividad de las células B y la hiperplasia de los ganglios linfáticos son características únicas del SS; es así como las células B juegan un papel vital en la patogenia de esta enfermedad(5). Además, existe aumento de las citoquinas proinflamatorias en suero, incluidas interleuquinas (IL)-2, IL-4, IL-6, IL-17A, interferón (IFNγ) y factor de necrosis tumoral (TNF-α), que pueden afectar la función de las células B y alterar la función secretora de las glándulas salivales y oculares(16,17) (Figura 2). Pero no sólo las células B están implicadas en los mecanismos moleculares de la fisiopatogénesis en el SS. A continuación, se describen otras vías fisiopatológicas y posibles biomarcadores implicados.
Vías de linfocitos B y CXCL13/CXC5
La interacción entre las células B y el receptor de quimiocinas CXC tipo 5 (CXCR5) juega un papel crucial en el SS a través de la quimiocina CXCL13, que media la agregación de células B en las glándulas salivales y se ve influenciada por el aumento de IFNα en pacientes con SS. Esta interacción promueve la formación de estructuras similares a centros germinales, estimulando crónicamente a las células B para la producción de autoanticuerpos(18). Además, el reclutamiento de células inductoras de tejido linfoide, dirigido por CXCL13 e IL-7, contribuye a la génesis de estas estructuras, involucrando a células que expresan CXCR5 y CD127(18). Los niveles elevados de CXCL13 en suero y saliva de pacientes con SS se asocian directamente con la actividad de la enfermedad, resaltando su relevancia en la patología y como potencial marcador de actividad(19).
Vía Catepsina S (CTSS)/Cistatina C (CYS C)
La catepsina S (CTSS) es una cisteína proteasa con funciones esenciales en procesos fisiológicos, como la degradación de la matriz extracelular, la presentación de antígenos mediante MHC II y el catabolismo de proteínas. Su papel se extiende a la activación del receptor de dolor inflamatorio y producción de citoquinas(20). Particularmente en el contexto lacrimal, la CTSS mantiene actividad en pH ácido y neutro, influyendo en la composición de las lágrimas y la superficie ocular(21). Su implicación en enfermedades autoinmunes se destaca por una actividad elevada en pacientes con SS comparada con individuos con ojo seco no asociado a SS(22). La medición de CTSS lagrimal emerge como un potencial biomarcador para SS, regulada por inhibidores como la cistatina C (Cys C), cuyos niveles alterados modulan la actividad de CTSS(20). Estudios indican una correlación entre bajos niveles lacrimales de Cys C y alta actividad de CTSS en SS, afectando la concentración de proteínas clave como lactoferrina e IgA secretora, esenciales para la defensa ocular. Esto sugiere una disminución de estas proteínas en SS, enfatizando la importancia de CTSS como marcador y agente patogénico en la enfermedad(22).

Vía Quimioquina C-X3-C Modificada de Ligando 1 (CX3CL1) / (CX3CR1) / Catepsina S (CTSS)
La quimioquina CX3CR1, presente en células inmunitarias como NK, dendríticas, linfocitos T, monocitos y macrófagos, juega un rol crucial en adhesión y quimioatracción, facilitando la transmigración leucocitaria(23). Se ha observado elevación de su ligando CX3CL1 en suero de pacientes con enfermedades autoinmunes como LES, AR y SS(23). Investigaciones destacan la interacción CX3CL1/CX3CR1 y CTSS en la patogénesis del SS, mostrando aumento de CX3CL1 en lágrimas y su inducción junto a CTSS por IFN-γ en células epiteliales corneales y glandulares, implicando su papel en la localización y activación de células inmunitarias. Esto sugiere que CX3CL1 podría servir como biomarcador predictivo en terapias contra SS que marquen a CTSS e IFN-γ, y su sistema podría ser una diana terapéutica potencial para modular la respuesta inmunitaria en SS(24).
Vía quimiocina Regulada por Activación del Timo (TARC) / Receptores de Quimiocinas (CCR4 Y CCR8)
TARC (Timo y Quimiocina Regulada por Activación), también conocida como ligando 17 de quimiocina CC Modificado (CCL17), se expresa en el timo y es producida por células dendríticas, células endoteliales, queratinocitos y fibroblastos(25). TARC tiene afinidad como ligando por los receptores de quimiocinas (CCR) CCR4 y CCR8, que se expresan predominantemente por células Th2; por tanto, TARC induce reacciones inflamatorias dominantes Th2(25). En un estudio midieron las concentraciones de TARC en pacientes con enfermedad por IgG4, SS y controles. Las concentraciones de TARC fueron significativamente más bajas en los pacientes con SS y los controles sanos(26).
Vía del Factor de Activación de Células B (BAFF)
BAFF, una citocina crucial para la supervivencia y proliferación de las células B, juega un papel significativo en la fisiopatología del Síndrome de Sjögren (SS), con niveles elevados en el suero y glándulas salivales de pacientes(27). Su concentración se correlaciona con los anticuerpos anti-Ro, anti-La y FR, implicando su contribución a la actividad autoinmune en SS(16).Además de ser producido por monocitos y macrófagos, en SS, las células T y B también secretan BAFF(28). Hay una relación entre la actividad de interferón tipo I y la secreción de BAFF, sugiriendo un rol activo de las células epiteliales salivales en la patogénesis del SS, especialmente en la promoción de ojo seco. Este conocimiento destaca la importancia de BAFF como objetivo terapéutico potencial en SS(29).
Vía Células T Reguladoras Foliculares (TFR) y las Células T Auxiliares Foliculares (TFH)
Las células T reguladoras foliculares (TFR) y las células T auxiliares foliculares (TFH) emergen como biomarcadores prometedores para la actividad linfoide ectópica en el SS(30). Un estudio en 16 pacientes con SS reveló que la proporción de TFR a TFH en sangre y la presencia de células TFH PD-1+ICOS+ podrían indicar distintas manifestaciones del SS primario. Esta relación se vincula con la neogénesis linfoide ectópica y la actividad de la enfermedad. Un cociente TFR/TFH con punto de corte de ≥0,278 y valores del cociente TFR/TFH en sangre ≥0,302, mostraron una alta precisión en la clasificación de pacientes con SS, asociándose con sialoadenitis focal(30). Estos hallazgos sugieren que la diferenciación de células TFR podría ser un proceso secundario a la activación humoral(31). Además, se sugiere que las células epiteliales salivales podrían inducir la diferenciación de células TFH a partir de células T CD4+ vírgenes, abriendo la posibilidad de que la diferenciación de células TFR también ocurra in situ, ofreciendo una nueva perspectiva en la comprensión de la patogénesis de SS(32).
Vía Células T CD4 de Tipo TH17 + ACT1 + STAT3
Las células Th17, un grupo proinflamatorio de células T CD4+, son cruciales para la homeostasis inmune y la defensa contra patógenos, pero su hiperactividad se asocia con enfermedades autoinmunes como psoriasis, LES, AR y SS(33). La señalización de IL-17, mediada por el adaptador Act1, es esencial para la transmisión de señales a través de NF-κB y STAT3 en células tisulares(34). Un estudio reveló que la ausencia de Act1 en ratones provoca una respuesta Th17 excesiva, con síntomas de enfermedades autoinmunes, indicando que Act1 regula negativamente la activación de STAT3, manteniendo así la homeostasis inmune. La interacción Act1-STAT3 modula las respuestas dependientes de IL-23 en células T y la función de células B por IL-21, controlando la autoinmunidad. Sin embargo, aún se desconocen los mecanismos específicos por los cuales la deficiencia de Act1 resulta en una respuesta hiperTh 17(35).
Vía de la Proteína Morfogenética Ósea 6 (BMP6) a través de complejos receptores de Serina / Treonina Quinasa Transmembrana (ACVR) de Tipo I y Tipo II Específicos
La señalización de BMP6 juega un papel crucial en funciones biológicas como la homeostasis del hierro y el desarrollo óseo, y recientemente se ha vinculado a la patogénesis del SS(36). Estudios indican que BMP6 se encuentra sobre expresada en las glándulas salivales de pacientes con SS, correlacionándose con reducción del flujo salival y aumento del infiltrado inflamatorio(37). La señalización mediada por BM P6, a través de receptores de serina/treonina quinasa y la activación de SMADs, se integra complejamente con la ruta de interferón (IFN), sugiriendo una interacción entre ambas vías. Este fenómeno se asocia con una disminución en la expresión de las acuaporinas AQP1 y AQP5, esenciales para la hidratación de las glándulas salivales(38). IFN-γ, por ejemplo, incrementa la expresión de SMAD7, un antagonista que modula la respuesta al TGF-β. Este entrelazamiento de vías destaca un mecanismo por el cual la inflamación y la disfunción glandular se exacerban en SS(39). Investigaciones recientes sugieren que inhibir la señalización de BMP puede reducir la infiltración de células T productoras de IFN-γ en las glándulas, ofreciendo una potencial estrategia terapéutica para mitigar la inflamación y preservar la función glandular en SS(39).
Vía de la Estimulación del Receptor de Oxitocina
Las células mioepiteliales (MEC) en las glándulas lacrimales desempeñan un papel crucial, formando una red alrededor de las células acinares y ductales, y respondiendo a estímulos neuronales gracias a la expresión de receptores muscarínicos y purinérgicos. Además de sintetizar componentes de la membrana basal y secretar factores de crecimiento, estas células poseen la habilidad de contraerse, facilitando la expulsión de líquidos y proteínas(40). Sin embargo, en el SS, se observa una alteración en la producción de la membrana basal y en la matriz extracelular (α-actina del músculo liso (SMA) y calponina y marcadores como queratinas (5 y 14)(41); por parte de los MEC, así como una reducción en la expresión de proteínas contráctiles y el receptor de oxitocina, lo que compromete la función contráctil de los acinos ante inflamaciones crónicas. Esto se ve reflejado en la incapacidad de los acinos para responder adecuadamente a la estimulación con oxitocina(42). La inflamación también modula negativamente la expresión de receptores y afecta la actividad de las metaloproteasas de matriz, alterando la estructura y función glandular. Además, la proteína SMA es fundamental para que se produzca la contracción adecuada de los MEC. Además, las citocinas inflamatorias, particularmente IL-1β, disminuyen la expresión del receptor de oxitocina en músculo liso, mientras que la actividad de MMP2 aumenta en glándulas lacrimales inflamadas, implicando la necesidad de investigar más sobre su papel en el SS(42).
Vía Receptor Zinc (ZNR) / Receptor 39 Acoplado A Proteína G (GPR39)
El zinc (Zn+2) actúa como cofactor de numerosas enzimas e influye en funciones celulares al regular canales y receptores como NMDA, GABA A, y purinoceptor 5, a través del receptor de zinc ZnR/GPR39, induciendo la señalización de calcio intracelular y la formación de Inositol trifosfato IP3(43). En las glándulas exocrinas, incluidas las salivales, esta señalización es crucial para la regulación del tráfico de acuaporina y la secreción de agua(44). El calcio intracelular, junto con la acetilcolina y los receptores muscarínicos, modula la secreción salival mediante la activación de fosfoinosítido fosfolipasa C beta (PLC-β)(45). Un estudio destacó que en las glándulas submandibulares humanas, ZnR/GPR39 media la señalización de calcio y la translocación de AQP-5 de manera independiente a la señalización muscarínica e histaminérgica, sugiriendo un mecanismo específico por el cual el zinc promueve la salivación, lo cual es de particular interés para entender mejor la disfunción salival en el SS(46).
El Autoantígeno, Calponina-3
La calponina, una proteína de unión a Ca+2 en miocitos del músculo liso, regula la contracción de los miofilamentos actina F e inactiva la ATPasa de la miosina II(47). Un estudio identificó a calponina-3 como nuevo autoantígeno en SS, encontrando anticuerpos anti-calponina-3 en pacientes con SS, LES, miositis y esclerosis múltiple. En SS, estos anticuerpos fueron más comunes en pacientes con neuropatías, sugiriendo un papel en la patología neurológica asociada(48).
Conclusión
Los avances tecnológicos han enriquecido la comprensión del SS, permitiendo análisis detallados de la genética y los mecanismos fisiopatológicos subyacentes. La medición de la metilación del ADN ofrece perspectivas sobre la patogénesis, el diagnóstico y el tratamiento de enfermedades autoinmunes. Se ha observado una interacción significativa entre células epiteliales salivales y subpoblaciones de células B y T, crucial en la activación de la autoinmunidad, la formación de autoanticuerpos, y la generación de inflamación. La búsqueda de biomarcadores no invasivos surge ante la limitación de los métodos actuales y la naturaleza invasiva de las biopsias. Este enfoque molecular promete una clasificación más precisa de los pacientes, superando los criterios clínicos convencionales, y apunta hacia estrategias terapéuticas más efectivas basadas en la biología específica de la enfermedad.
Referencias Bibliográficas
- Mariette X, Criswell LA. Primary Sjögren’s Syndrome. N Engl J Med. 2018; 378(10):931-9. DOI: https://doi.org/10.1056/NEJMra1704569.
- Rizzo C, Grasso G, Destro Castaniti GM, Ciccia F, Guggino G. Primary Sjögren Syndrome: Focus on Innate Immune Cells and Inflammation. Vaccines (Basel). 2020;8(2):272. DOI: https://doi.org/10.3390/vaccines8020272.
- Marshall LL, Stevens GA. Management of Primary Sjögren’s Syndrome. Consult Pharm J Am Soc Consult Pharm. 2018; 33(12):691-701. DOI: https://doi.org/10.4140/TCP.n.2018.691.
- Arvaniti P, Le Dantec C, Charras A, Arleevskaya MA, Hedrich CM, Zachou K, et al. Linking genetic variation with epigenetic profiles in Sjögren’s syndrome. Clin Immunol. 2020;210:108314. DOI: https://doi.org/10.1016/j.clim.2019.108314.
- Ibrahem HM. B cell dysregulation in primary Sjögren’s syndrome: A review. Jpn Dent Sci Rev. 2019;55(1):139-44. DOI: https://doi.org/10.1016/j.jdsr.2019.07.001.
- Martín-Nares E, Hernández-Molina G. Novel autoantibodies in Sjögren’s syndrome: A comprehensive review. Autoimmun Rev. 2019;18(2):192-8. DOI: https://doi.org/10.1016/j.autrev.2018.10.002.
- Havnaer A, Han G. Autoinflammatory Disorders: A Review and Update on Pathogenesis and Treatment. Am J Clin Dermatol. 2019;20(4):539-64. DOI: https://doi.org/10.1007/s40257-019-00447-2.
- Cho KH, Shim SH, Kim M. Clinical, biochemical, and genetic aspects of Sjögren-Larsson syndrome. Clin Genet. 2018;93(4):721-30. DOI: https://doi.org/10.1111/cge.13186.
- Psianou K, Panagoulias I, Papanastasiou AD, de Lastic AL, Rodi M, Spantidea PI, et al. Clinical and immunological parameters of Sjögren’s syndrome. Autoimmun Rev. 2018;17(10):1053-64. DOI: https://doi.org/10.1016/j.autrev.2018.05.011.
- Ciccacci C, Latini A, Perricone C, Conigliaro P, Colafrancesco S, Ceccarelli F, et al. TNFAIP3 Gene Polymorphisms in Three Common Autoimmune Diseases: Systemic Lupus Erythematosus, Rheumatoid Arthritis, and Primary Sjögren Syndrome-Association with Disease Susceptibility and Clinical Phenotypes in Italian Patients. J Immunol Res. 2019:6728694. DOI: https://doi.org/10.1155/2019/6728694.
- Lyngbakken MN, Myhre PL, Røsjø H, Omland T. Novel biomarkers of cardiovascular disease: Applications in clinical practice. Crit Rev Clin Lab Sci. 2019;56(1):33-60. DOI: https://doi.org/10.1080/10408363.2018.1550690.
- Julián-Jiménez A, Yañez MC, González-del Castillo J, Salido-Mota M, Mora-Ordoñez B, Arranz-Nieto MJ, et al. Prognostic power of biomarkers for short-term mortality in the elderly patients seen in Emergency Departments due to infections. Enfermedades Infecc Microbiol Clin Engl Ed. 2019;37(1):11-8. DOI: https://doi.org/10.1016/j.eimc.2018.02.005.
- Cortés J, Hidalgo J, Aguilera S, Castro I, Brito M, Urra H, et al. Synaptotagmin-1 overexpression under inflammatory conditions affects secretion in salivary glands from Sjögren’s syndrome patients. J Autoimmun. 2019;97:88-99. DOI: https://doi.org/10.1016/j.jaut.2018.09.005.
- Trzeciak M, Bagavant H, Papinska J, Deshmukh US. Immune Response Targeting Sjögren’s Syndrome Antigen Ro52 Suppresses Tear Production in Female Mice. Int J Mol Sci. 2018;19(10):2935. DOI: https://doi.org/10.3390/ijms19102935.
- Moon J, Choi SH, Yoon CH, Kim MK. Gut dysbiosis is prevailing in Sjögren’s syndrome and is related to dry eye severity. PloS One. 2020;15(2):e0229029. DOI: https://doi.org/10.1371/journal.pone.0229029.
- Nocturne G, Mariette X. B cells in the pathogenesis of primary Sjögren syndrome. Nat Rev Rheumatol. 2018;14(3):133-45. DOI: https://doi.org/10.1038/nrrheum.2018.10.
- Chen X, Aqrawi LA, Utheim TP, Tashbayev B, Utheim ØA, Reppe S, et al. Elevated cytokine levels in tears and saliva of patients with primary Sjögren’s syndrome correlate with clinical ocular and oral manifestations. Sci Rep. 2019;9(1):7319. DOI: https://doi.org/10.1038/s41598-019-43891-w.
- Kazanietz MG, Durando M, Cooke M. CXCL13 and Its Receptor CXCR5 in Cancer: Inflammation, Immune Response, and Beyond. Front Endocrinol. 2019;10:471. DOI: https://doi.org/10.3389/fendo.2019.00471.
- Wu H, Chen X, Gu F, Zhang P, Xu S, Liu Q, et al. CP-25 alleviates antigen-induced experimental Sjögren’s syndrome in mice by inhibiting JAK1-STAT1/2-CXCL13 signaling and interfering with B-cell migration. Lab Investig J Tech Methods Pathol. 2021;101(8):1084-97. DOI: https://doi.org/10.1038/s41374-021-00618-5.
- Hargreaves P, Daoudlarian D, Theron M, Kolb FA, Manchester Young M, Reis B, et al. Differential effects of specific cathepsin S inhibition in biocompartments from patients with primary Sjögren syndrome. Arthritis Res Ther. 2019;21:175. DOI: https://doi.org/10.1186/s13075-019-1971-3
- Flanagan-Steet H, Christian C, Lu PN, Aarnio-Peterson M, Sanman L, Archer-Hartmann S, et al. TGF-ß Regulates Cathepsin Activation during Normal and Pathogenic Development. Cell Rep. 2018;22(11):2964-77. DOI: https://doi.org/10.1016/j.celrep.2018.02.063.
- Edman MC, Janga SR, Meng Z, Bechtold M, Chen AF, Kim C, et al. Increased Cathepsin S activity associated with decreased protease inhibitory capacity contributes to altered tear proteins in Sjögren’s Syndrome patients. Sci Rep. 2018;8(1):11044. DOI: https://doi.org/10.1038/s41598-018-29054-5.
- Lee M, Lee Y, Song J, Lee J, Chang SY. Tissue-specific Role of CX3CR1 Expressing Immune Cells and Their Relationships with Human Disease. Immune Netw. 2018;18(1):e5. DOI: https://doi.org/10.4110/in.2018.18.e5.
- Fu R, Guo H, Janga S, Choi M, Klinngam W, Edman MC, et al. Cathepsin S activation contributes to elevated CX3CL1 (fractalkine) levels in tears of a Sjögren’s syndrome murine model. Sci Rep. 2020;10:1455. DOI: https://doi.org/10.1038/s41598-020-58488-2.
- Yao Y, Ma JF, Chang C, Xu T, Gao CY, Gershwin ME, et al. Immunobiology of T Cells in Sjögren’s Syndrome. Clin Rev Allergy Immunol. 2021;60(1):111-31. DOI: https://doi.org/10.1007/s12016-021-08834-3.
- Umeda M, Origuchi T, Kawashiri SY, Koga T, Ichinose K, Furukawa K, et al. Thymus and Activation-regulated Chemokine as a Biomarker for IgG4-related Disease. Sci Rep. 2020;10(1):6010. DOI: https://doi.org/10.1038/s41598-020-62918-8.
- Chen X, Wu H, Wei W. Advances in the diagnosis and treatment of Sjögren’s syndrome. Clin Rheumatol. 2018;37(7):1743-9. DOI: https://doi.org/10.1007/s10067-018-4107-9.
- Gandolfo S, De Vita S. Double anti-B cell and anti-BAFF targeting for the treatment of primary Sjögren’s syndrome. Clin Exp Rheumatol. 2019;37 Suppl 118(3):199-208.
- Lee J, Lee J, Kwok SK, Baek S, Jang SG, Hong SM, et al. JAK-1 Inhibition Suppresses Interferon-Induced BAFF Production in Human Salivary Gland: Potential Therapeutic Strategy for Primary Sjögren’s Syndrome. Arthritis Rheumatol Hoboken NJ. 2018;70(12):2057-66. DOI: https://doi.org/10.1002/art.40798.
- Fonseca VR, Romão VC, Agua-Doce A, Santos M, López-Presa D, Ferreira AC, et al. The Ratio of Blood T Follicular Regulatory Cells to T Follicular Helper Cells Marks Ectopic Lymphoid Structure Formation While Activated Follicular Helper T Cells Indicate Disease Activity in Primary Sjögren’s Syndrome. Arthritis Rheumatol Hoboken NJ. 2018;70(5):774-84. DOI: https://doi.org/10.1002/art.40461.
- Gensous N, Charrier M, Duluc D, Contin-Bordes C, Truchetet ME, Lazaro E, et al. T Follicular Helper Cells in Autoimmune Disorders. Front Immunol. 2018; 9:1637. DOI: https://doi.org/10.3389/fimmu.2018.01637.
- Onuora S. Connective tissue diseases: T cells in blood mark Sjögren syndrome activity. Nat Rev Rheumatol. 2018;14(3):122. DOI: https://doi.org/10.1038/nrrheum.2018.12.
- Xin X, Wang Q, Qing J, Song W, Gui Y, Li X, et al. Th17 cells in primary Sjögren’s syndrome negatively correlate with increased Roseburia and Coprococcus. Front Immunol. 2022;13:974648. DOI: https://doi.org/10.3389/fimmu.2022.974648.
- Zhang CJ, Wang C, Jiang M, Gu C, Xiao J, Chen X, et al. Act1 is a negative regulator in T and B cells via direct inhibition of STAT3. Nat Commun. 2018;9(1):2745. DOI: https://doi.org/10.1038/s41467-018-05104-9.
- Gao Y, Chen Y, Zhang Z, Yu X, Zheng J. Recent Advances in Mouse Models of Sjögren’s Syndrome. Front Immunol. 2020;11:1158. DOI: https://doi.org/10.3389/fimmu.2020.01158.
- Wang T, Zhang C, Wu C, Liu J, Yu H, Zhou X, et al. miR-765 inhibits the osteogenic differentiation of human bone marrow mesenchymal stem cells by targeting BMP6 via regulating the BMP6/Smad1/5/9 signaling pathway. Stem Cell Res Ther. 2020;11(1):62. DOI: https://doi.org/10.1186/s13287-020-1556-x.
- Gomez-Puerto MC, Iyengar PV, García de Vinuesa A, Ten Dijke P, Sanchez-Duffhues G. Bone morphogenetic protein receptor signal transduction in human disease. J Pathol. 2019;247(1):9-20. DOI: https://doi.org/10.1002/path.5173.
- Xu J, Su Y, Hu L, Cain A, Gu Y, Liu B, et al. Effect of Bone Morphogenetic Protein 6 on Immunomodulatory Functions of Salivary Gland-Derived Mesenchymal Stem Cells in Sjögren’s Syndrome. Stem Cells Dev. 2018;27(22):1540-8. DOI: https://doi.org/10.1089/scd.2018.0109.
- Su Y, Gu Y, Wu R, Wang H. Bone Morphogenetic Protein 6 Inhibits the Immunomodulatory Property of BMMSCs via Id1 in Sjögren’s Syndrome. Stem Cells Int. 2018;9837035. DOI: https://doi.org/10.1155/2018/9837035.
- Zyrianova T, Basova LV, Makarenkova H. Isolation of Myoepithelial Cells from Adult Murine Lacrimal and Submandibular Glands. J Vis Exp JoVE. 2019;(148). DOI: https://doi.org/10.3791/59673.
- Min S, Song EAC, Oyelakin A, Gluck C, Smalley K, Romano RA. Functional characterization and genomic studies of a novel murine submandibular gland epithelial cell line. PLoS ONE. 2018;13(2):e0192775. DOI: https://doi.org/10.1371/journal.pone.0192775.
- Gárriz A, Aubry S, Wattiaux Q, Bair J, Mariano M, Hatzipetrou G, et al. Role of the Phospholipase C Pathway and Calcium Mobilization in Oxytocin-Induced Contraction of Lacrimal Gland Myoepithelial Cells. Invest Ophthalmol Vis Sci. 2021;62(14):25. DOI: https://doi.org/10.1167/iovs.62.14.25.
- Sanna A, Firinu D, Zavattari P, Valera P. Zinc Status and Autoimmunity: A Systematic Review and Meta-Analysis. Nutrients. 2018;10(1):68. DOI: https://doi.org/10.3390/nu10010068.
- Bhattarai KR, Junjappa R, Handigund M, Kim HR, Chae HJ. The imprint of salivary secretion in autoimmune disorders and related pathological conditions. Autoimmun Rev . 2018;17(4):376-90. DOI: https://doi.org/10.1016/j.autrev.2017.12.017.
- Rawangwong A, Pidsaya A, Thoungseabyoun W, Tachow A, Sawatpanich T, Sakaew W, et al. Localization of phospholipase C β3 in the major salivary glands of adult mice. Acta Histochem. 2019;121(4):484-90. DOI: https://doi.org/10.1016/j.acthis.2019.03.002.
- Kim YJ, Jo Y, Lee YH, Park K, Park HK, Choi SY. Zn2+ stimulates salivary secretions via metabotropic zinc receptor ZnR/GPR39 in human salivary gland cells. Sci Rep. 2019;9(1):17648. DOI: https://doi.org/10.1038/s41598-019-54274-8.
- Ciuba K, Hawkes W, Tojkander S, Kogan K, Engel U, Iskratsch T, et al. Calponin-3 is critical for coordinated contractility of actin stress fibers. Sci Rep. 2018;8(1):17670. DOI: https://doi.org/10.1038/s41598-018-36053-7.
- Birnbaum J, Hoke A, Lalji A, Calabresi P, Bhargava P, Casciola-Rosen L. Brief Report: Anti-Calponin 3 Autoantibodies: A Newly Identified Specificity in Patients With Sjögren’s Syndrome. Arthritis Rheumatol Hoboken NJ. 2018;70(10):1610-6. DOI: https://doi.org/10.1002/art.40537.
EDITOR RESPONSABLE
Zoilo Morel https://orcid.org/0000-0001-6438-446X. Universidad Nacional de Asunción, Facultad de Ciencias Médicas, Reumatología Pediátrica. San Lorenzo, Paraguay. Universidad Católica Nuestra Señora de la Asunción, Instituto de Previsión Social, Hospital Central, Reumatología Pediátrica. Asunción, Paraguay.
CONFLICTO DE INTERESES
Los autores declaran no tener conflicto de interés.
CONTRIBUCIÓN DE AUTORES
VSOV: Idea y escritura del artículo SOE: Idea y escritura del artículo. EMVC: reclutamiento de bibliografía, escritura del manuscrito, ODLF: Idea y escritura del artículo. GJP: Revisión de la bibliografía. Redacción de manuscrito versión inicial y revisión versión final. DSED: Redacción de manuscrito versión inicial y revisión versión DAR: Revisión de la bibliografía y versión final de manuscrito. LCVJ: Revisión de la bibliografía y versión final de manuscrito. JRF: Revisión de la bibliografía y versión final de manuscrito.
FUENTE DE FINANCIAMIENTO
Financiación propia.
Recibido: 06 de Mayo de 2024; Aprobado: 31 de Mayo de 2024
Autor para Correspondencia:
Email: carolina.vazquezj@hotmail.com (C. Vázquez)
Creative Commons License Este es un artículo publicado en acceso abierto bajo una licencia Creative Commons
Pitiantuta 613 esq. Juan de Salazar – Asunción, Paraguay