
Diagnóstico serológico de infección por VIH
Guía: “Prevención de la transmisión vertical de: sífilis, hepatitis B y VIH; Recomendaciones para el trabajo de los equipos de salud” Incluye: Ley Nacional de Sida Nº 23.798, Resolución Nº 25.543, Algoritmos para diagnóstico y tratamiento. Año 2011
Guía: “Prevención de la transmisión vertical de: sífilis, hepatitis B y VIH; Recomendaciones para el trabajo de los equipos de salud” Incluye: Ley Nacional de Sida Nº 23.798, Resolución Nº 25.543, Algoritmos para diagnóstico y tratamiento. Año 2011
Autores:
Equipo de Trasmisión Vertical, Dirección de Sida y ETS
Dra. Silvina Vulcano
Lic. Vanesa Kaynar
Lic. Valeria Levite
Se agradece la colaboración de los consultores: Dra. Patricia Galarza, Jefa de Servicio Infecciones de Transmisión Sexual, Instituto Dr. Carlos Malbrán – INEI.
Dra. Gabriela Vidiella, infectóloga referente del área de hepatitis Virales de la DS y ETS.
Lic. Celina Sand, Dirección de Maternidad e Infancia del Ministerio de Salud.
Dra. Liliana Vázquez, médica infectóloga, área perinatal en CYMSA, infectóloga en FUNCEI.
Dr. Jorge González, referente de la red de hepatitis Virales, INEI ANLIS Malbrán, Dirección de Maternidad e Infancia, Ministerio de Salud.
Dra. Adriana Durán, responsable del Área de Epidemiología e Investigación, Coordinación SIDA, Ministerio de Salud de la Ciudad Autónoma de Buenos Aires
La DSyETS agradece la colaboración de la Organización Panamericana de la Salud y de Unicef, entidades que, en el marco de la Iniciativa Regional de Eliminación de la Transmisión Vertical del VIH y la sífilis congénita en América Latina y el Caribe, contribuyeron a la impresión de la presente guía.
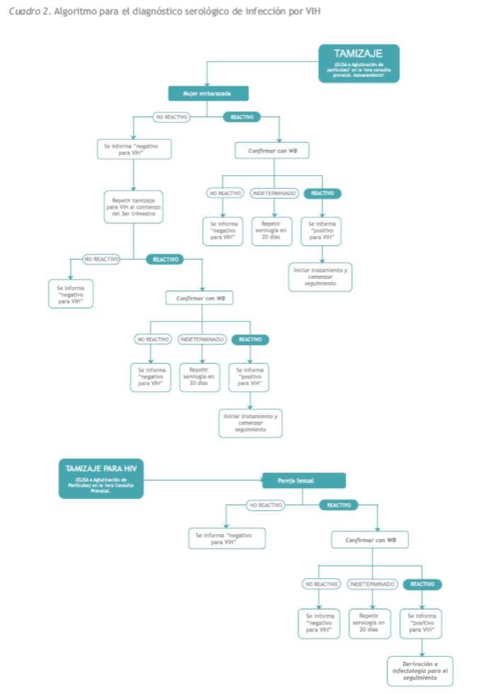
El diagnóstico de la infección por VIH se realiza por métodos basados en la detección de anticuerpos VIH-1 y VIH-2 en suero o plasma humano. En la actualidad, en nuestro país la DSyETS distribuye a las jurisdicciones reactivos basados en las siguientes técnicas para la detección inicial o el tamizaje: ELISA de 4° generación (que incluye la detección del antígeno p24), aglutinación de partículas y tests rápidos. Los resultados reactivos o dudosos obtenidos por serología de tamizaje deben ser confirmados por un procedimiento de alta especificidad, como la técnica de Western Blot (WB) que la provee la DSyETS o el inmunoensayo en línea (LIA).
4.1.1. Tamizaje y confirmación. Algoritmos para el diagnóstico serológico de infección por VIH
A continuación se describen el algoritmo para el diagnóstico de VIH y el orden de las etapas sucesivas que deben realizarse para el proceso de diagnóstico donde se contemplan los dos niveles diagnósticos: tamizaje y confirmación.
En el primer nivel de diagnóstico (laboratorios asistenciales y del primer nivel de atención) se realiza la detección serológica inicial por tamizaje, cuyo resultado puede ser REACTIVO o NO REACTIVO.
*Si el resultado es NO REACTIVO, se informa como tal y se aplican las estrategias de consejería. En caso de que pueda sospecharse un posible período de ventana, se saca una segunda muestra a los veinte días aproximadamente.
*Si el resultado es REACTIVO, se envía la muestra al Laboratorio de Referencia para VIH,para ser estudiada en un segundo nivel de diagnóstico.
En el segundo nivel de diagnóstico, el Laboratorio de Referencia para VIH, frente a una muestra reactiva primaria recibida desde un laboratorio de primer nivel de atención, deberá re-ensayar la muestra por dos técnicas de tamizaje de distinta configuración antigénica antes de pasar a la etapa de confirmación. En el caso de que la muestra sea propia, podrá realizar la confirmación sin necesidad de reensayar la muestra.
De los resultados obtenidos por las técnicas de tamizaje, se adoptarán las siguientes decisiones: NO REACTIVO/NO REACTIVO se informa NEGATIVO y REACTIVO/REACTIVO, REACTIVO/NO REACTIVO: la muestra se ensaya por una técnica de confirmación. De este nivel surgirán los posibles resultados, positivo, indeterminado o negativo, provenientes de la técnica confirmatoria utilizada (Véase cuadro 2).
¿Con qué frecuencia se pide el tamizaje?
A partir de la puesta en práctica la Ley de Ofrecimiento para el Análisis Diagnóstico a la Embarazada en el año 2001, se fueron presentando diversos escenarios que permitieron visibilizar situaciones para mejorar la calidad de ese tamizaje. Una de ellas fue la posibilidad de la seroconversión durante el embarazo y la pérdida de oportunidad de iniciar el tratamiento con antirretovirales durante el embarazo.
Por lo que se asume como recomendación desde la DSyETS, el ofrecimiento obligatorio en la primera consulta a la mujer embarazada y a su pareja y además repetir la serología a la mujer en el último trimestre.
*Análisis de VIH en la primera consulta de la mujer embarazada y al comienzo del tercer trimestre.
*Análisis de VIH a la pareja sexual de la embarazada.
*Recomendación del uso de preservativo durante el embarazo.

4.1.2. Test rápido. Algoritmo para el diagnóstico serológico de infección por VIH
Las indicaciones por el momento para el uso de los tests rápidos son aquellas en las que se requieren decisiones terapéuticas de emergencia específicas y en servicios donde no existe la posibilidad de instalación de un laboratorio o un circuito seguro y rápido de derivación de muestras. En el caso de las mujeres embarazadas que llegan al parto sin diagnóstico de VIH en el último trimestre, se recomienda la realización del test rápido.
Es importante destacar que un resultado de diagnóstico rápido “reactivo” es provisorio y que el fin de ese test es tomar una decisión terapéutica. Por lo tanto en estos casos,igualmente se deberá obtener una muestra por punción venosa y ser enviada al Laboratorio de Referencia para desencadenar el proceso de su confirmación (Véase cuadro 4).
El uso del test rápido en las maternidades garantiza la posibilidad de comenzar con el AZT endovenoso (EV), dar el tratamiento al niño e inhibir la lactancia, pero esto no permite reducir la posibilidad de transmisión del VIH al recién nacido a valores semejantes a los que se esperarían si la mujer embarazada hubiera realizado tratamiento durante el embarazo.
Algunas experiencias de trabajo reportan que la tasa de transmisión perinatal en las mujeres con diagnóstico durante el embarazo es de 3,11%, en aquellas con diagnóstico durante el trabajo de parto de 22,6%, y de 35,14% durante el puerperio. Es decir, está relacionada la posibilidad de disminuir la transmisión perinatal con el diagnóstico temprano y el comienzo de la terapia antirretroviral durante el embarazo (MSAL, 2010).

El uso del test rápido no se debe separar del concepto de asesoramiento y testeo, es decir, es necesario promover un espacio de conversación que garantice la comunicación a la mujer sobre el estudio que se le va a solicitar y la posibilidad de recibir tratamiento endovenoso intraparto. Se debe dejar un espacio de conversación posible para la confirmación de ese estudio con otras técnicas diagnósticas y promover otros cuidados, tales como la inhibición de la lactancia.
4.1.3 Interpretación del test rápido
REACTIVO:
*Se considera PROVISORIAMENTE POSITIVO y requiere profilaxis preventiva.
INDETERMINADO:
*Extracción de una nueva muestra para ser enviada al laboratorio de referencia.
NO REACTIVO:
*Se considera negativo
*No requiere implementación de profilaxis preventiva.
| El test rápido es para la mujer embarazada que llega al parto sin los controles de salud o sin serología en el último trimestre. El resultado reactivo necesita ser confirmado. Un test rápido reactivo al momento del parto permite activar las conductas terapéuticas adecuadas. |






